UX Design - юни 2026
Умения, които ще придобиеш
- Изграждане на потребителско проучване
- Създаване на потребителски персони
- Базова работа със софтуер за потребителско изживяване
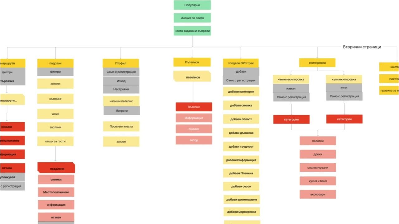
- Изграждане на sitemap и wireframe
- Изграждане и валидация на интерактивни прототипи
- Създаване на потребителски тестове
Проекти на курсисти
Теми
-
Ресурси -
Ресурси
Още няма описание за тази лекция
Ресурси
-
Въведение в UX Design -
Въведение в UX Design
• Какво представлява UX дизайн?;
• Митове;
• Реализация;
• Как ще протече курсът?;
• Какво се очаква на изпита?;
• Примерни теми за проекти.
Дата: 30 юни (вторник), от 19:00 до 22:00 часа, онлайн в реално време.Ресурси
Още няма материали за тази лекция
-
Персони -
Персони
• Прото персони;
• Защо са важни персоните?;
• Видове проучвания.
Дата: 2 юли (четвъртък), записът ще бъде качен в 19:00 часа.Ресурси
Още няма материали за тази лекция
-
Изграждане на ефективен Sitemap -
Изграждане на ефективен Sitemap
• Какво е Sitemap? Защо е нужен? Създаване на Sitemap.
Дата: 7 юли (вторник), от 19:00 до 22:00 часа, онлайн в реално време.Ресурси
Още няма материали за тази лекция
-
Ниска детайлност на Wireframes -
Ниска детайлност на Wireframes
• Защо се прави Wireframe?;
• Видове Wireframe;
• Как и кога да се ползват?
Дата: 9 юли (четвъртък), записът ще бъде качен в 19:00 часа.Ресурси
Още няма материали за тази лекция
-
Висока детайлност на Wireframes -
Висока детайлност на Wireframes
• Какво са High-Fidelity Wireframes?;
• Как и кога се използват?;
• Как се създават?
Дата: 14 юли (вторник), от 19:00 до 22:00 часа, онлайн в реално време.Ресурси
Още няма материали за тази лекция
-
Интерактивни прототипи -
Интерактивни прототипи
• Цели на High-Fidelity прототипите;
• Функционалности;
• Добри практики;
• Изработка на прототипи с Figma.
Дата: 16 юли (четвъртък), записът ще бъде качен в 19:00 часа.Ресурси
Още няма материали за тази лекция
-
Потребителско тестване и валидиране на прототипи -
Потребителско тестване и валидиране на прототипи
• Потребителски тестове;
• Модерирани и немодерирани тестове;
• Подготовка и добри практики;
• Провеждане и анализ на данните;
• Тестване на ползваемостта с Maze.co.
Дата: 21 юли (вторник), от 19:00 до 22:00 часа, онлайн в реално време.Ресурси
Още няма материали за тази лекция
-
Подготовка за изпит -
Подготовка за изпит
• Подготовка за изпита с най-ключовите моменти, на които трябва да се обърне внимание по време на изготвяне на курсовия проект.
Дата: 23 юли (четвъртък), от 19:00 до 22:00 часа, онлайн в реално време.Ресурси
Още няма материали за тази лекция
-
Редовен изпит -
Редовен изпит
• Практическият проект трябва да бъде предаден не по-късно от 28 юли до 16:00 часа.
• Теоретичният изпит ще се проведе между 25 юли и 28 юли, като периодът, в който може да се стартира е от 08:00 часа на 25 юли до 16:00 часа на 28 юли.
Ресурси
Още няма материали за тази лекция
-
Поправителен изпит -
Поправителен изпит
• Практическият проект трябва да бъде предаден не по-късно от 18 август до 16:00 часа.
• Теоретичният изпит ще се проведе между 15 август и 18 август, като периодът, в който може да се стартира е от 08:00 часа на 15 август до 16:00 часа на 18 август.
ВАЖНО: За явяването на поправителен изпит се заплаща такса в размер на € 15/ 29.34 лева (независимо от това дали сте се явили на редовен изпит, или не).
Ресурси
Още няма материали за тази лекция
За кого е подходящ курсът?
Как мога да се запиша?
За да се запишете, кликнете ТУК или бутона "ЗАПИШИ СЕ" и следвайте стъпките. След успешно заплащане на таксата, Вие ще бъдете записани за обучението.
Докога мога да се запиша и кога стартира курсът?
Записването в курса е отворено до 28 юни. Обучението стартира на 30 юни 2026 г.
Кога и къде ще се провеждат занятията?
Определени сесии от курса се предоставят под формата на предварително записани видео уроци, които се качват в платформата по график, заедно с други учебни ресурси. Друга част от занятията се провеждат онлайн в реално време, като курсистите имат възможност да задават въпроси на преподавателя. Веднага след всяко занятие проведено в реално време, получавате достъп до записа и учебните ресурси. Подробен график на занятията по ден и час, както и формат на провеждане (на запис или онлайн в реално време), можете да откриете в раздел "Теми".
Какво представлява изпитът и кога ще се проведе?
Изпитът ще се проведе онлайн и се състои от практическа и теоретична част. Практическата част ще бъде под формата на курсов проект, който трябва да бъде предаден до 28 юли, а теоретичната част ще бъде под формата на тест, който ще е с диапазон на провеждане между 25 и 28 юли.
Ще получа ли сертификат след изпита?
След полагане на изпита и при оценка "Практика" равна или по-висока от 5.00, ще получите сертификат от СофтУни.

Има ли допълнителни изисквания?
Необходим софтуер или хардуер за участие в курса:
Софтуер:
• Figma.
Колко струва обучението в курса и какво включва?
Онлайн
лв.Онлайн обучение с видео уроци, достъпни по всяко време
Доживотен достъп до видео записите и учебните ресурси
Помощ от ментор за усвояване на учебния материал
Достъп до затворена Community група с курсистите
Явяване на изпит (редовен) и сертификат
SoftUni ви дава 100% гаранция за качеството на този курс. За нас е важно да придобиете необходимите умения и знания. Ако по някаква причина обучението не отговори на очакванията ви, ние ви гарантираме възстановяване на цялата сума, която сте заплатили. Таксата може да ви бъде възстановена до третото занятие от курса (до 7 юли).
Златина Петрова
Преподавател